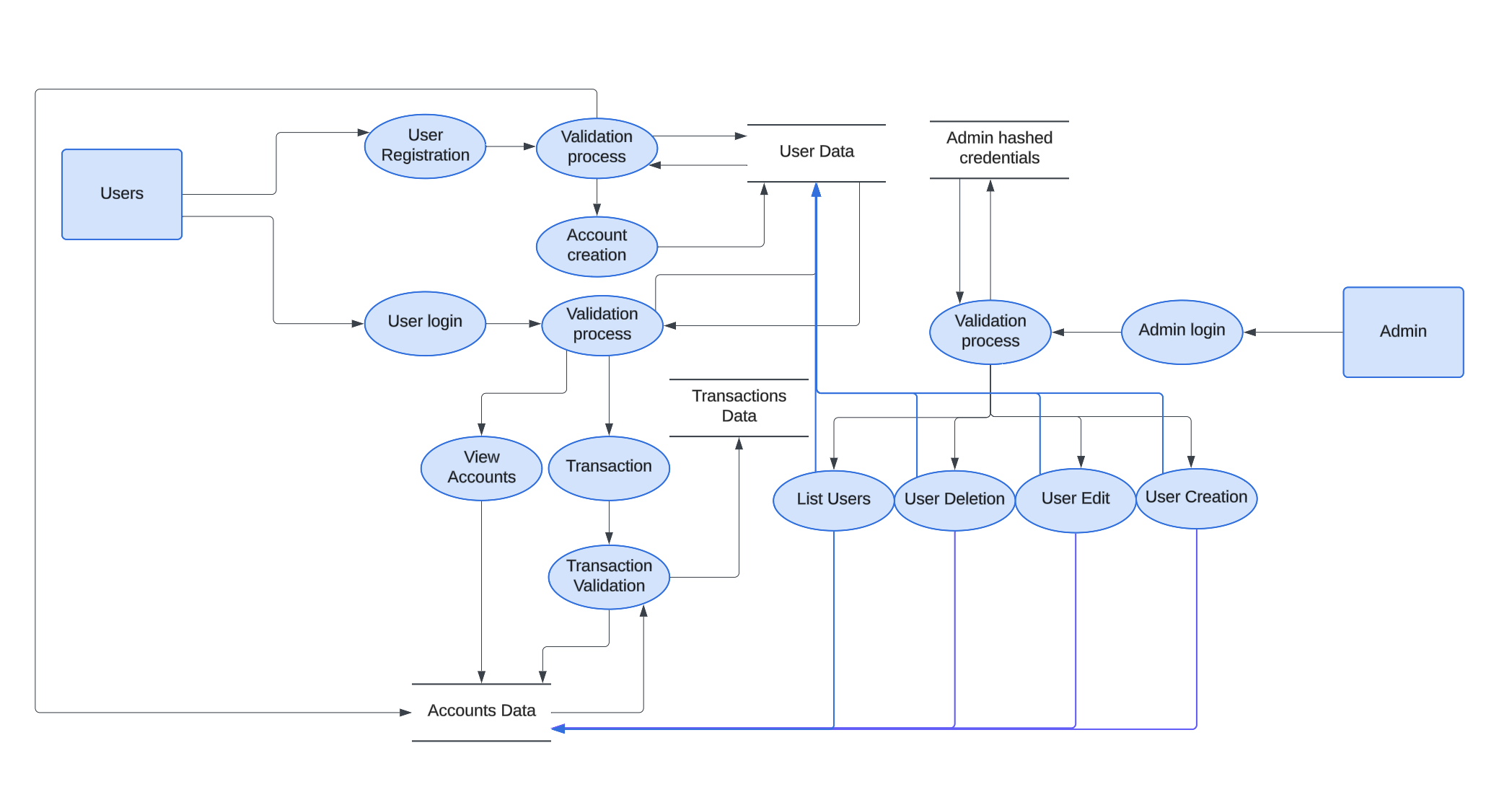
π SafeBank Data Flow Description

This data flow diagram follows the standard rules of a Data Flow Diagram (DFD):
- π¦ Squares represent external entities (e.g., Users, Admins).
- π’ Circles represent processes or actions performed within the system.
- π Parallel lines represent data stores (e.g., User Data, Accounts Data, Transactions Data).
- π Arrows indicate the flow of data between entities, processes, and data stores.
The diagram demonstrates how data moves through the system while maintaining clarity and simplicity.
1. Usersβ Interactions
π€ 1.1 User Registration
- Process: Users initiate the registration process.
- Validation: Submitted data undergoes a validation process to ensure accuracy and completeness.
- Outcome: Successful validation results in account creation, storing user data, and updating accounts data to link new accounts to users.
π 1.2 User Login
- Process: Users input their credentials to log in.
- Validation: Credentials are validated against the stored user data.
- Outcome: Successful login grants users access to their accounts and the ability to initiate transactions.
ποΈ 1.3 View Accounts
- Process: Logged-in users can view their account details.
- Data Source: Account data retrieved from the system database.
πΈ 1.4 Transactions
- Process: Users can initiate transactions from their accounts.
- Transaction Validation:
- Ensures the transaction complies with the system rules (e.g., sufficient funds).
- Valid transactions are processed and stored in the transactions database.
2. Adminβs Interactions
π 2.1 Admin Login
- Process: Admins log in using hashed credentials.
- Validation: The system verifies admin credentials against stored admin data.
- Outcome: Successful login enables access to administrative functionalities.
π 2.2 Administrative Functions
Admin tasks include:
- List Users: Retrieve and display user details.
- User Deletion: Remove a user from the system and update user data.
- User Edit: Update user details in the user database.
- User Creation: Manually create a new user account and update user data.
π Data Handling:
- Admin actions are validated and logged for security.
- Changes affect the respective user data and accounts data stored in the system.
βοΈ 3. System Processes
π‘οΈ 3.1 Validation Processes
- Ensures data integrity and compliance for both users and admin actions.
- Prevents unauthorized or invalid operations.
π 3.2 Data Handling
- User Data: Stores user credentials and account information.
- Accounts Data: Holds details of all user accounts, updated during registration and transactions.
- Transactions Data: Maintains records of completed transactions.
π 3.3 Monitoring and Feedback
- Logs and monitors system operations, including validation results and transaction processing.
4. System Flow Summary
- π§βπ» Users and admins interact with the system through login and specific operations.
- π Data validation ensures the accuracy and integrity of every process.
- π Key data (e.g., user accounts and transactions) is securely stored and updated based on system actions.
- π‘οΈ Admin functions provide control over user and account management.
π¨ Key Features
- π’ Clear visuals of the data flow.
- π΅ Interactive elements ensure smooth user and admin experiences.
- π‘ Secure and reliable backend processes.
- π΄ Efficient monitoring for system optimization.